联系热线 李总:13711353119 周总:13710788484
住建部、工商总局对2013版《建设工程施工合同(示范文本)》进行了修订,制定了《建设工程施工合同(示范文本)》(GF-2017-0201)。2017版《示范文本》自2017年10月1日起执行。2013版《示范文本》(GF-2013-0201)同时废止!
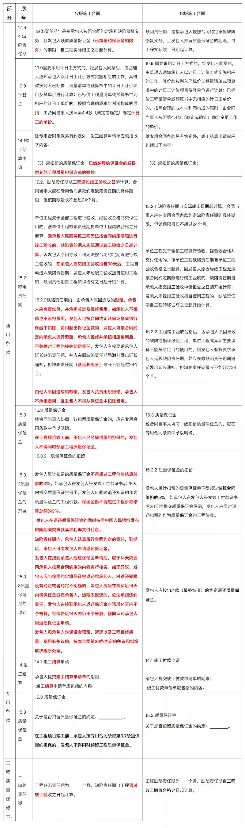
新版示范文本与2013版示范文本修改部分对照表
| 住建部2017版建设工程施工合同(示范文本)修改对照表 | ||
| 序号 | 2013版示范合同 | 2017版示范合同(下划线部分为修改部分) |
| 《通用合同条款》 | ||
| 1 | 1. 一般约定 1.1词语定义与解释 1.1.4 日期和期限 1.1.4.4 缺陷责任期:是指承包人按照合同约定承担缺陷修复义务,且发包人预留质量保证金的期限,自工程实际竣工日期起计算。 | 1. 一般约定 1.1词语定义与解释 1.1.4 日期和期限 1.1.4.4 缺陷责任期:是指承包人按照合同约定承担缺陷修复义务,且发包人预留质量保证金(已缴纳履约保证金的除外)的期限,自工程实际竣工日期起计算。 |
| 2 | 10. 变更 10.9计日工 需要采用计日工方式的,经发包人同意后,由监理人通知承包人以计日工计价方式实施相应的工作,其价款按列入已标价工程量清单或预算书中的计日工计价项目及其单价进行计算;已标价工程量清单或预算书中无相应的计日工单价的,按照合理的成本与利润构成的原则,由合同当事人按照第4.4款〔商定或确定〕确定变更工作的单价。 | 10. 变更 10.9计日工 需要采用计日工方式的,经发包人同意后,由监理人通知承包人以计日工计价方式实施相应的工作,其价款按列入已标价工程量清单或预算书中的计日工计价项目及其单价进行计算;已标价工程量清单或预算书中无相应的计日工单价的,按照合理的成本与利润构成的原则,由合同当事人按照第4.4款〔商定或确定〕确定计日工的单价。 |
| 3 | 14. 竣工结算 14.1 竣工结算申请 除专用合同条款另有约定外,承包人应在工程竣工验收合格后28天内向发包人和监理人提交竣工结算申请单,并提交完整的结算资料,有关竣工结算申请单的资料清单和份数等要求由合同当事人在专用合同条款中约定。 除专用合同条款另有约定外,竣工结算申请单应包括以下内容: (1)竣工结算合同价格; (2)发包人已支付承包人的款项; (3)应扣留的质量保证金; (4)发包人应支付承包人的合同价款。 | 14. 竣工结算 14.1 竣工结算申请 除专用合同条款另有约定外,承包人应在工程竣工验收合格后28天内向发包人和监理人提交竣工结算申请单,并提交完整的结算资料,有关竣工结算申请单的资料清单和份数等要求由合同当事人在专用合同条款中约定。 除专用合同条款另有约定外,竣工结算申请单应包括以下内容: (1)竣工结算合同价格; (2)发包人已支付承包人的款项; (3)应扣留的质量保证金。已缴纳履约保证金的或提供其他工程质量担保方式的除外; (4)发包人应支付承包人的合同价款。 |
| 4 | 15. 缺陷责任与保修 15.2 缺陷责任期 15.2.1 缺陷责任期自实际竣工日期起计算,合同当事人应在专用合同条款约定缺陷责任期的具体期限,但该期限最长不超过24个月。 单位工程先于全部工程进行验收,经验收合格并交付使用的,该单位工程缺陷责任期自单位工程验收合格之日起算。因发包人原因导致工程无法按合同约定期限进行竣工验收的,缺陷责任期自承包人提交竣工验收申请报告之日起开始计算;发包人未经竣工验收擅自使用工程的,缺陷责任期自工程转移占有之日起开始计算。 | 15. 缺陷责任与保修 15.2 缺陷责任期 15.2.1 缺陷责任期从工程通过竣工验收之日起计算,合同当事人应在专用合同条款约定缺陷责任期的具体期限,但该期限最长不超过24个月。 单位工程先于全部工程进行验收,经验收合格并交付使用的,该单位工程缺陷责任期自单位工程验收合格之日起算。因承包人原因导致工程无法按合同约定期限进行竣工验收的,缺陷责任期从实际通过竣工验收之日起计算。因发包人原因导致工程无法按合同约定期限进行竣工验收的,在承包人提交竣工验收报告90天后,工程自动进入缺陷责任期;发包人未经竣工验收擅自使用工程的,缺陷责任期自工程转移占有之日起开始计算。 |
| 5 | 15. 缺陷责任与保修 15.2 缺陷责任期 15.2.2 工程竣工验收合格后,因承包人原因导致的缺陷或损坏致使工程、单位工程或某项主要设备不能按原定目的使用的,则发包人有权要求承包人延长缺陷责任期,并应在原缺陷责任期届满前发出延长通知,但缺陷责任期最长不能超过24个月。 | 15. 缺陷责任与保修 15.2 缺陷责任期 15.2.2 缺陷责任期内,由承包人原因造成的缺陷,承包人应负责维修,并承担鉴定及维修费用。如承包人不维修也不承担费用,发包人可按合同约定从保证金或银行保函中扣除,费用超出保证金额的,发包人可按合同约定向承包人进行索赔。承包人维修并承担相应费用后,不免除对工程的损失赔偿责任。发包人有权要求承包人延长缺陷责任期,并应在原缺陷责任期届满前发出延长通知。但缺陷责任期(含延长部分)最长不能超过24个月。 由他人原因造成的缺陷,发包人负责组织维修,承包人不承担费用,且发包人不得从保证金中扣除费用。 |
| 6 | 15. 缺陷责任与保修 15.3 质量保证金 经合同当事人协商一致扣留质量保证金的,应在专用合同条款中予以明确。 | 15. 缺陷责任与保修 15.3 质量保证金 经合同当事人协商一致扣留质量保证金的,应在专用合同条款中予以明确。 在工程项目竣工前,承包人已经提供履约担保的,发包人不得同时预留工程质量保证金。 |
| 7 | 15. 缺陷责任与保修 15.3 质量保证金 15.3.2 质量保证金的扣留 质量保证金的扣留有以下三种方式: (1)在支付工程进度款时逐次扣留,在此情形下,质量保证金的计算基数不包括预付款的支付、扣回以及价格调整的金额; (2)工程竣工结算时一次性扣留质量保证金; (3)双方约定的其他扣留方式。 除专用合同条款另有约定外,质量保证金的扣留原则上采用上述第(1)种方式。 发包人累计扣留的质量保证金不得超过结算合同价格的5%,如承包人在发包人签发竣工付款证书后28天内提交质量保证金保函,发包人应同时退还扣留的作为质量保证金的工程价款。 | 15. 缺陷责任与保修 15.3 质量保证金 15.3.2 质量保证金的扣留 质量保证金的扣留有以下三种方式: (1)在支付工程进度款时逐次扣留,在此情形下,质量保证金的计算基数不包括预付款的支付、扣回以及价格调整的金额; (2)工程竣工结算时一次性扣留质量保证金; (3)双方约定的其他扣留方式。 除专用合同条款另有约定外,质量保证金的扣留原则上采用上述第(1)种方式。 发包人累计扣留的质量保证金不得超过工程价款结算总额的3%。如承包人在发包人签发竣工付款证书后28天内提交质量保证金保函,发包人应同时退还扣留的作为质量保证金的工程价款;保函金额不得超过工程价款结算总额的3%。 发包人在退还质量保证金的同时按照中国人民银行发布的同期同类贷款基准利率支付利息。 |
| 8 | 15. 缺陷责任与保修 15.3 质量保证金 15.3.3 质量保证金的退还 发包人应按14.4款〔最终结清〕的约定退还质量保证金。 | 15. 缺陷责任与保修 15.3 质量保证金 15.3.3 质量保证金的退还(此条完全修改) 缺陷责任期内,承包人认真履行合同约定的责任,到期后,承包人可向发包人申请返还保证金。 发包人在接到承包人返还保证金申请后,应于14天内会同承包人按照合同约定的内容进行核实。如无异议,发包人应当按照约定将保证金返还给承包人。对返还期限没有约定或者约定不明确的,发包人应当在核实后14天内将保证金返还承包人,逾期未返还的,依法承担违约责任。发包人在接到承包人返还保证金申请后14天内不予答复,经催告后14天内仍不予答复,视同认可承包人的返还保证金申请。 发包人和承包人对保证金预留、返还以及工程维修质量、费用有争议的,按本合同第20条约定的争议和纠纷解决程序处理。 |
| 《专用条款》 | ||
| 9 | 15.3 质量保证金 关于是否扣留质量保证金的约定: 。 | 15.3 质量保证金 关于是否扣留质量保证金的约定: 。在工程项目竣工前,承包人按专用合同条款第3.7条提供履约担保的,发包人不得同时预留工程质量保证金。 |


扫一扫·免费设计·咨询
技术支持:搜浪网络